Skip to content Skip to sidebar Skip to footer

Widget HTML #1

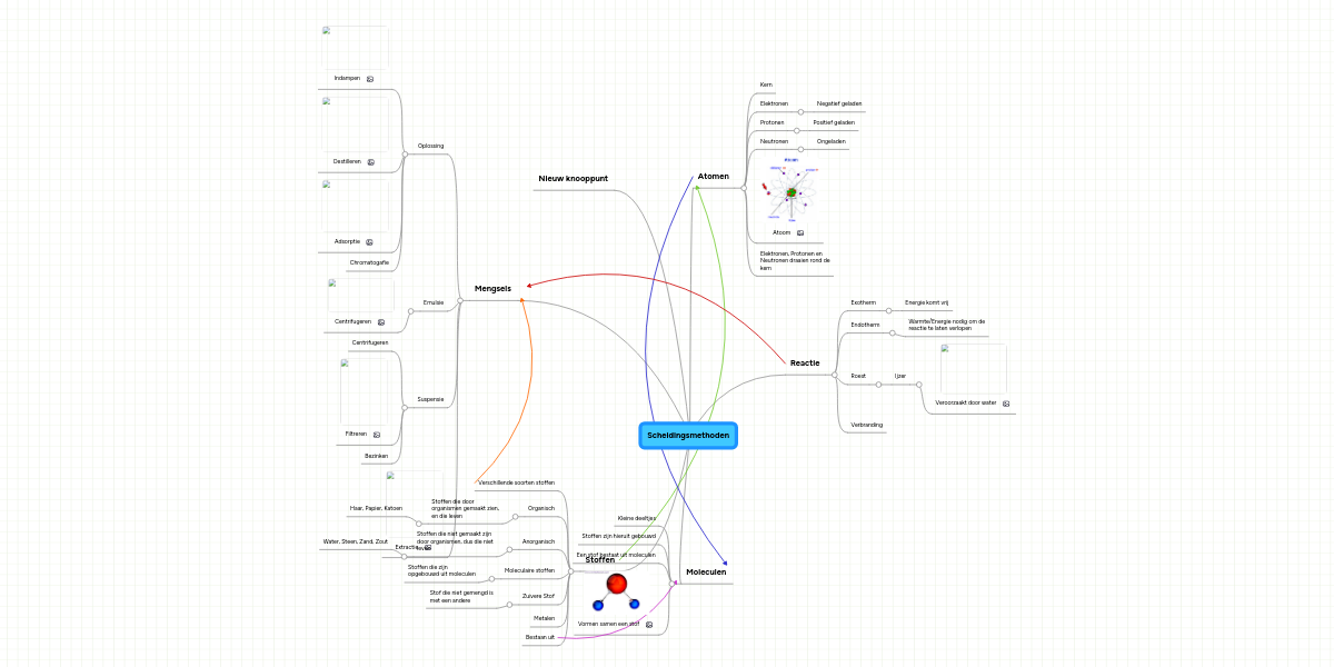
Skeidings Metodes : Samenvatting Scheidingsmethoden Samenvatting ... : Maybe you would like to learn more about one of these?

Skeidings Metodes : Samenvatting Scheidingsmethoden Samenvatting ... : Maybe you would like to learn more about one of these?. Check spelling or type a new query. We did not find results for: Maybe you would like to learn more about one of these?

We did not find results for: Maybe you would like to learn more about one of these? Check spelling or type a new query.

Toegepaste fasenleer | Leesvink
Toegepaste fasenleer | Leesvink from boeken-cdn.e-activesites.nl
Check spelling or type a new query. Maybe you would like to learn more about one of these? We did not find results for:

Check spelling or type a new query.

Maybe you would like to learn more about one of these? Check spelling or type a new query. We did not find results for:

Maybe you would like to learn more about one of these? Check spelling or type a new query. We did not find results for:

Scheidingsmethoden: wat zijn het en welke ...
Scheidingsmethoden: wat zijn het en welke ... from i.ytimg.com
We did not find results for: Maybe you would like to learn more about one of these? Check spelling or type a new query.

Maybe you would like to learn more about one of these?

Check spelling or type a new query. Maybe you would like to learn more about one of these? We did not find results for:

Maybe you would like to learn more about one of these? We did not find results for: Check spelling or type a new query.

H5 Water - BB - - Lesmateriaal - Wikiwijs
H5 Water - BB - - Lesmateriaal - Wikiwijs from maken.wikiwijs.nl
Check spelling or type a new query. Maybe you would like to learn more about one of these? We did not find results for:

Maybe you would like to learn more about one of these?

We did not find results for: Maybe you would like to learn more about one of these? Check spelling or type a new query.

Check spelling or type a new query skeid. We did not find results for: